健康経営宣言
藤田学園は、災害時医療、健康長寿問題、研究の推進など未来社会のあらゆる課題にALL Fujitaで挑み貢献するため、教職員一人ひとりの創造力を重んじております。
そして、一人ひとりの教職員がその能力を最大限に発揮するためには、自身が心身ともに健康である事が重要だと考えます。
教職員が健康に働くことが出来るように、藤田学園では以下の課題に取り組むことを宣言いたします。
そして、一人ひとりの教職員がその能力を最大限に発揮するためには、自身が心身ともに健康である事が重要だと考えます。
教職員が健康に働くことが出来るように、藤田学園では以下の課題に取り組むことを宣言いたします。
学校法人藤田学園
理事長
星長清隆
理事長
星長清隆

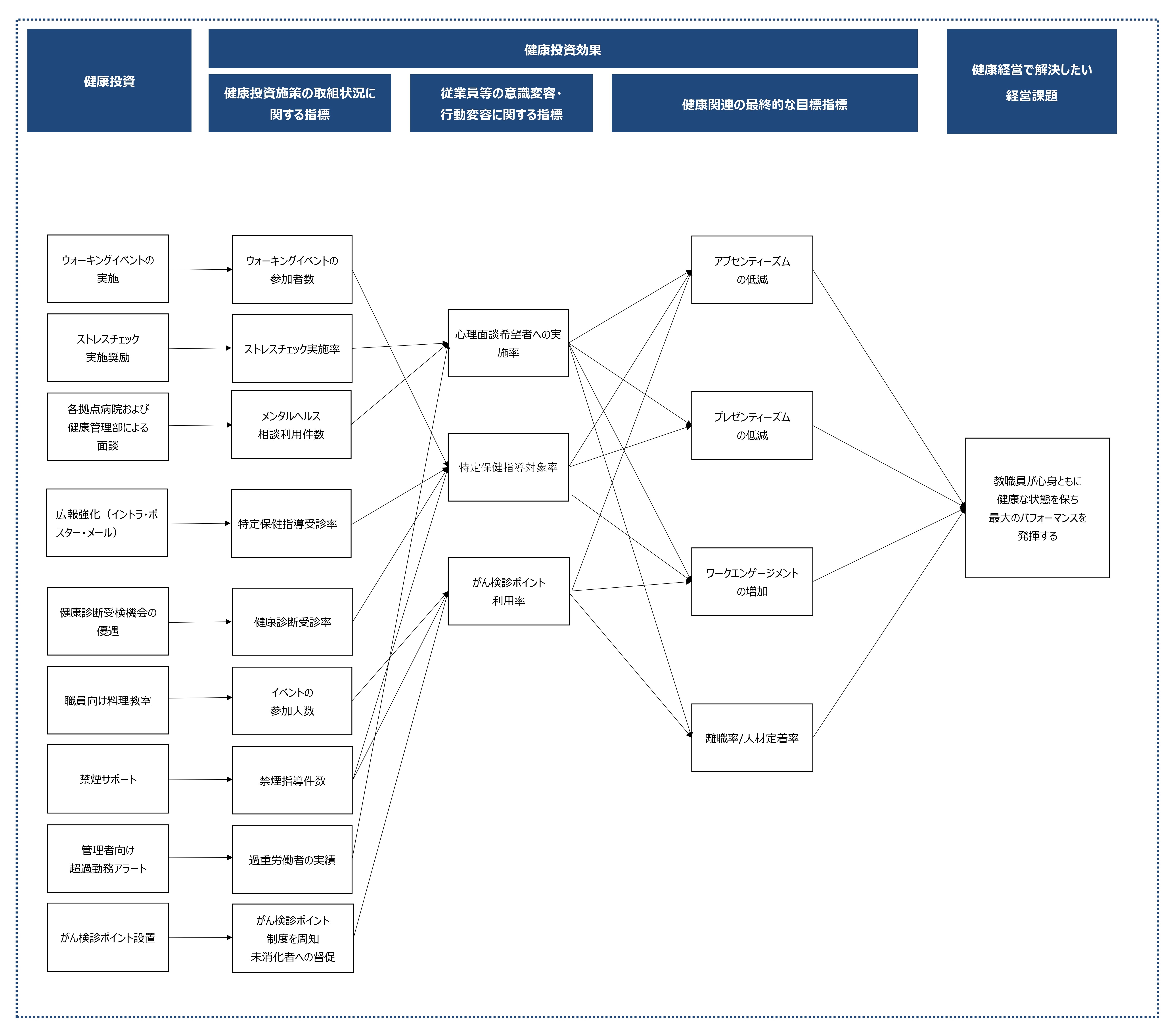
2028年度までの数値目標

組織図
藤田学園 人的資本に関する重要業績評価指標(Key Performance Indicator)
| 【人材の流動性】 | 定義・産出方法 | 2021年度 | 2022年度 | 2023年度 | 2024年度 |
| 離職率 | 「1年間の離職者数÷4月時点の在職者数」 | 9.36% | 9.34% | 9.52% | 8.75% |
| 平均勤続年数 | 採用年から該当年までの勤続年数の平均 | 7.56年 | 7.6年 | 7.51年 | 7.29年 |
| 【ダイバーシティ】 | 定義・産出方法 | 2021年度 | 2022年度 | 2023年度 | 2024年度 |
| 女性管理職比率 (女性活躍推進法) |
「女性の管理職数÷全体の管理職数」 | 27.67% | 27.86% | 32.97% | 30.77% |
| 男性育休取得率 (次世代育成対策推進法) |
前事業年度における 「男性教職員育児休業取得者数÷配偶者が出産した数」 |
13.6% | 21.9% | 35% | 35.65% |
| 障がい者雇用率 (障害者雇用促進法) |
4月時点の雇用率 (障害者雇用率制度に則った計算方法) |
2.04% | 2.07% | 2.32% | 2.16% |
| 男女間賃金格差 (女性活躍推進法) |
男性賃金に対する女性賃金の割合 「女性教職員平均年収÷男性教職員平均年収」 |
72.06% | 71.76% | 70.62% | 71.2% |
| 【健康・安全】 | 定義・産出方法 | 2021年度 | 2022年度 | 2023年度 | 2024年度 |
| 休職率 | 「病気休職者数÷全教職員数」 | 1.23% | 1.37% | 1.47% | 1.12% |
| 有給休暇取得状況 | 正職員の有給取得率 | 58.99% | 57.44% | 58.68% | 58.29% |
| 時間外労働時間の発生状況 | 平均月間所定外労働時間 | 6時間 | 8時間 | 10時間 | 12時間 |
| ワークエンゲージメント | 「活力」「熱意」「没頭」に関する項目の平均値を算出 | - | - | 3.00 | 3.06 |
| アブセンティーズム指数 | 病気欠勤・病気休職日数合計÷全教職員数 | - | - | 1.84 | 1.91 |
| 労働災害の発生件数・割合・死亡数 | 労災保険請求の件数 | 116件 | 112件 | 114件 | 139件 |
| 【健康に関する教職員の意識変容・行動変容】 | 定義・産出方法 | 2021年度 | 2022年度 | 2023年度 | 2024年度 |
| 喫煙率 | 定期健康診断問診票より抽出 | 5.80% | 3.86% | 3.41% | 3.78% |
| 運動習慣のある職員割合 | - | - | - | 16.38% | |
| ストレスチェック数値(TQ法) | 6.58% | 5.22% | 4.58% | 7.63% | |
| 2次健康診断受診率 | - | - | 46.89% | 47.79% | |
| 貧血の割合 | 1.31% | 1.87% | 1.79% | 1.38% | |
| 睡眠不足職員の割合 | 35.45% | 31.50% | 29.71% | 37.78% | |
| 定期健康診断受診率 | 100% | 100% | 100% | 100% |
取引先への健康支援の実績
学園内だけでなく、取引先企業の皆様にも健康支援の輪を広げています。
インフルエンザ予防接種や新型コロナワクチン接種の機会を提供し、希望者が勤務時間内に接種できる環境を整えています。
2024年度には、184名の方がこの制度を活用されました。

